Hotspots/pain points/viewpoints are connected, and the context of the IOT events is under control

针对高压调试易烧电脑、市售隔离模块使用不便的痛点,本文分享一款自制的USB隔离模块。该模块采用ADuM3160磁隔离芯片、双路隔离电源与继电器自动切换,并扩
展出四个USB口,配合稳固的外壳设计,为开发者提供安全可靠的调试保障。
一、项目背景与设计初衷
在进行串口调试或 J-Link 仿真时,若设备连接高压电进行调试,极易导致计算机烧毁;此外,USB 接口的正负极意外短路也会损坏主板接口。市售的成品 USB 隔离模块
虽然能够解决部分问题,但使用体验往往不尽如人意:有的模块体积过小,桌面放置不稳;有的仅为裸板,容易滑动;还有的直接插在电脑 USB 口上,长时间使用后因
重力或接触不良导致连接不稳定。基于上述痛点,本文设计了一款兼具稳定性、易用性与可靠性的 USB 隔离模块,为开发调试提供安全的电气隔离和稳定的供电保障。
二、核心硬件与接口设计
1. 隔离芯片选型与电路实现
本设计选用ADI公司的ADuM3160作为USB隔离芯片。该芯片基于iCoupler磁隔离技术,支持USB 2.0全速(12 Mbps)和低速(1.5 Mbps)模式,具备双向通信能力,无
需协议转换,电路实现简单。参考芯片数据手册中的典型应用电路,只需将芯片配置为全速模式即可满足大多数调试场景的需求。

2. USB 接口的抉择
在接口类型的选择上,起初倾向于使用USB-B型接口,因其机械连接更为稳固。但考虑到当前Type-C接口线缆的普及性,最终选用Type-C作为通信接口,以兼容日常使用
的线材,提升便利性。

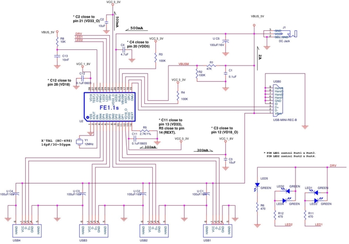
3. USB HUB 扩展与状态指示
为进一步增强实用性,电路引入了 FE1.1S USB 2.0 HUB 芯片,可实现一个输入扩展为四个 USB 输出口。该芯片在长期使用中表现稳定,外围电路简洁,晶振选用
12 MHz。特别值得一提的是,芯片内置 LED 驱动功能,当对应 USB 口成功连接设备时,LED 指示灯会亮起,可直观反映各端口的连接状态,极大方便了调试过程中的
状态监控。
三、电源与物理结构设计
1. 双路供电与电源隔离
供电部分采用双路设计:一方面可通过 Type-C 接口取电,另一方面设计了 DC 接口(12 V 输入)供电。为确保 5 V 工作电压的稳定性,选用 hi-link 的
VRM1205YMD-5WR3 模块将 12 V 转换为稳定的 5 V。相比之下,市面上常见的 5 V 直供方案对适配器稳定性要求较高,长时间使用易出现掉设备现象,本设计通过隔离
电源模块有效规避了这一问题。Type-C 接口侧的电源隔离则采用 B0505S-2WR3 模块。日常使用中优先推荐 DC 供电,以保障电压稳定。

2. 双电源自动切换机制
由于系统同时支持 Type-C 和 DC 供电,两者同时接入时存在 5 V 电源冲突。为此,采用继电器实现电源的自动切换:当 DC 接口插入时,继电器动作,优先选用
VRM1205YMD-5WR3 输出的 5 V 为后级供电。相比使用低压降 MOS 管,继电器方案无电压降,无需担心 MOS 管导通电阻对供电的影响,同时继电器吸合时的“咔哒”
声可提供清晰的物理反馈,辅助判断电源状态(辅以 LED 指示灯,双重确认)。
3. 外壳与结构设计
外壳选用市售的继电器成品外壳(公模),实际仅使用底座部分。PCB 尺寸为 92 mm × 86 mm,大小适中,桌面放置稳固,插拔操作方便。该设计定位于日常开发调试
场景,无需频繁携带外出,因此不追求极致的小型化,而是以稳定易用为首要目标。外壳自带的卡槽可牢固固定 PCB,避免松动。
四、总结
本 USB 隔离模块围绕开发调试中的实际痛点展开设计:通过 ADuM3160 实现可靠的电气隔离,保护电脑与调试设备;采用 Type-C 接口提升线缆兼容性,并以 FE1.1S
HUB 扩展出四个 USB 口,配合 LED 状态指示,使连接状态一目了然;供电部分引入双路隔离电源与继电器自动切换,确保电压稳定且无冲突;结构上兼顾桌面放置的
稳定性与插拔便利性。整体方案兼顾了安全性、实用性与易用性,能够有效满足高压环境下的调试需求,为嵌入式开发者提供一个稳定可靠的 USB 隔离解决方案。
Previous:LD2452让家电真正“懂你” Next:超!超!超宽压20W DC-DC电源模块